怕看牙?你並不孤單
- 是不是只要說到看牙醫心裡就不自覺抗拒?
- 寧願在家每天胡亂吞止痛藥也不願去診所?
- 非要痛到不行才肯就醫,覺得能拖一天是一天?
據統計台灣約有8成的人很害怕看牙醫,其中有5~10%已經算是「牙科恐懼症」,牙科恐懼症不只是怕看牙,而是一種心理創傷症候群,肇因於過往的不好看牙經驗。牙科恐懼症患者搭配合適的科技幫助,可以在無痛無感的情況下完成任何牙科治療。

什麼是牙科恐懼症?
所謂牙科恐懼症(dentophobia)是指對牙科治療感覺到異常恐懼的病患。據美國統計,90%的口腔疾病患者都對治療心存恐懼,高度牙科畏懼的患者中51.2%經常拖延診治,9.1%甚至每次約診都不去。美國西維吉尼亞大學的心理學研究人員更發現,牙醫恐懼症具遺傳性。
許多有牙科恐懼症的人,並不覺得自己恐懼過度。這種類似「創傷後壓力心理障礙症」的症狀,來自於過去看牙醫的創傷經驗,特別是兒時痛苦的拔牙手術,令他們從此害怕看牙醫,導致這些病患接受牙科治療時,可能會出現嘔吐、昏倒、狂哭,根本無法配合躺在診療台上。
另外,非常害怕看牙醫的人往往會經歷「逃避的迴圈」── 因為恐懼而逃避看牙醫,直到牙痛劇烈或長膿瘡,嚴重到需要侵入性治療的牙科急症才去看病,更容易讓口腔情況惡化造成掉牙缺牙,植牙便是最後的選擇,但是植牙過程到底是怎麼進行的,有沒有無痛植牙、無痛拔牙?對於怕痛的你,舒眠植牙會是你的最佳選擇。在淺眠中完成手術,植牙、拔牙原來一點都不痛!
曾想過可以睡著看牙嗎?
TCI舒眠牙醫治療
「如果可以不用忍受疼痛,或是可怕的鑽牙聲,輕鬆的睡一覺醒來就好了,甚至不記得治療過程...。」相信這樣的新選擇會是許多人害怕看牙的救星,但說底舒眠牙醫究竟是什麼呢? 就讓我們來為您詳細介紹 !
什麼是『TCI舒眠麻醉』?
TCI全名為Target Controlled Infusion(標靶麻醉系統),應用藥物動力學之研究,設計出三腔式藥物動力學模組(PK Model),針對舒眠或止痛藥劑在體內分布代謝過程進行數據分析,可即時估算出患者腦內與血漿中的藥物濃度。TCI舒眠麻醉機,採用標把控制輸液幫浦精準按照每位患者的體質需求,給予最適當的藥物劑量,並搭配手術專用高階生理監視器(監控患者手術期間之心電、血氧、血壓及心跳,增加手術過程的安全性)在麻醉過程中,讓患者像是進入淺眠般無痛的手術。
舒眠麻醉過程
- 手背靜脈處施打點滴、安裝生理檢測儀器
- TCI標靶麻醉系統客製化精準給藥
- 進入輕中度鎮靜後,再開始施打局部麻醉並進行牙科手術
- 半夢半醒淺眠過程中,患者可聽醫師指令做張口與吞嚥等動作
- 停藥後3至5分鐘內甦醒,多數人會忘記手術中的疼痛感與精神壓力
舒眠麻醉好處?
-
專業的麻醉醫師全程調控麻醉深度
依照個人體質需求(性別、年齡、身高、體重)精準計算藥物濃度與睡眠深度,提供安全性、穩 定性高的麻醉計量。協助患者在植牙手術過程中保持淺眠狀態,減輕緊張與不適感。 -
搭配生理監測儀器與氧氣
植牙手術中麻醉醫護人員全程監控患者血壓及血氧值,讓醫師在治療時放心並專注於醫療品質。 -
低麻醉量高安全性
將麻醉深度控制在輕度至中度,保持患者意識狀態。並隨手術進行階段調適當的麻醉劑 量,避免因緊張造成血壓上升而無法進行植牙手術治療。 -
術後患者出現較少嘔吐噁心
因麻醉量低,可避免傳統麻醉後易出現噁心、暈眩感。植牙滿意度可達九成。 -
術後患者甦醒時間較為迅速
隨麻醉劑量減少,術後約5~10分鐘即可完全清醒。
舒眠麻醉應用範圍
- 人工植牙 、兒童牙科
- 有看牙恐懼的患者
- 敏感的牙齒及喉嚨嘔吐反射
- 不易配合診療的身障患者
- 局部麻藥止痛效果差,害怕局部麻藥注射時的刺痛感討厭高頻牙科鑽探的聲音
- 傷口較大、複雜性、長時間的牙科手術 (植牙、補骨、All on 4 植牙手術等)
- 高血壓或心血管疾病的高齡患者
哪些人不適合舒眠治療呢?
- 正值感冒發燒者
- 雞蛋、花生過敏者
- 嚴重肝功能異常者(例:肝硬化)
- 術前未空腹者
- 目前懷孕者
- 90歲以上長者或2歲以下孩童
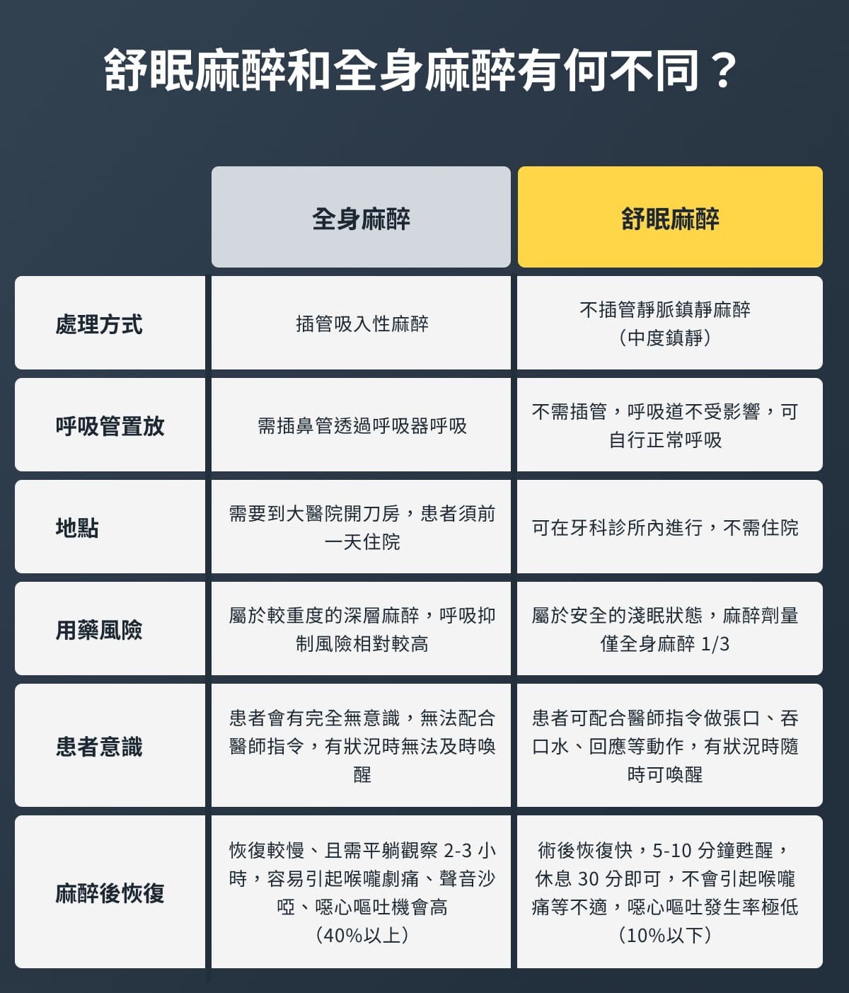
舒眠麻醉和全身麻醉有何不同?

舒眠麻醉治療常見Q&A
- 舒眠麻醉會痛嗎?
-
您不會感到疼痛,且大多數的患者能在治療後很快且舒服的甦醒,就像做了一場好夢。
- 舒眠時除了不會痛之外我會有意識嗎?
-
舒眠治療就是讓患者在淺眠的狀態下完成任何牙科治療,過程中患者不會感受到疼痛或聽到尖銳的鑽牙聲,對於治療過程,完全沒有記憶,或僅有非常模糊片段印象。
- 舒眠治療安全嗎?
-
絕對安全。舒眠麻醉早已使用於「無痛胃鏡、大腸鏡檢查」,且TCI舒眠治療不同於全身麻醉,劑量較低,甦醒快速,也降低手術中血壓飆高的風險,提高手術安全性。治療全程會有專業的麻醉專科醫師在旁照護調整藥物劑量,配合TCI精密儀器與生理監測儀,過程安全無虞。
- 麻醉前需要空腹嗎?
-
是的,麻醉前患者必須禁食6小時以上哦!
- 每個人都可以做舒眠麻醉嗎?
-
大部分患者都可以做舒眠麻醉,安排治療前我們都會由完整專業的團隊及專科醫師您評估。
延伸閱讀: